近日因为石家庄疫情的爆发,很多自媒体挑起了农村宗教的话题。这些自媒体文章偏颇极大,但又并非空穴来风,并考虑宗教问题是个专业性极强的领域,因为,作为一个多年来专注农村宗教问题的研究人员,我觉得很有必要分享一下我的看法,以便澄清很多问题。
很多自媒体将河北疫情爆发的责任往天主教上引。最早的谣言是说,“藁城小果庄是个天主教村,二十天前进行宗教活动,有多位欧美神父赶来参加,却没有采取任何防范措施,现在看就是这些传教士把欧洲病毒带来的。”当时就断定这是谣言,因为破绽太多。首先,在目前的疫情防控措施下,入境人员未经隔离就不可能径直抵达中国的农村;其次,中国的某些部门盯宗教和外来人员都很紧,宗教人士不会轻易地来,当地宗教组织也没有这方面的需求。
很快,在谣言传播的当日(1月7日),石家庄天主教爱国会和天主教石家庄教区就及时出来辟谣了。称小果村等三村不是天主教村,截至辟谣当日,石家庄市确诊病例中,只有一人是天主教友。且经与两位神父核实,今冬以来没有外籍访客。
不过针对“地下非法传教活动”的舆情并没有随着天主教爱国会的辟谣而停止。并且有越来越多的公众号捕风捉影,拼凑朋友圈、微信群和“知乎”文章中人们对基督宗教的印象,攒成《万万没想到,石家庄小果庄村的宗教活动竟导致全村疫情沦陷》等文章,将疫情的责任推给当地宗教和信教群众。
这篇文章还用了小标题“村干部的不打自招,让辟谣的天主教情何以堪?”这些文章借着村干部“辟谣”继续表达质疑,质疑的底气来自政府公布的小果村病例的流调信息和《健康时报》对村负责人的采访。
村负责人是这么说的:“除了婚宴外,我们村有一些信教的村民每周三、周五、周日会聚集在一个家庭里进行宗教活动,每周最少两天,大概有几十人,都是岁数偏大的老人。”公众号文章就此认为这是“非法宗教活动”,逻辑是这样的:“考虑到患者年龄,居住在农村,每周活动非常频繁,这种频率一般不会是村党组织的活动,而极有可能是农村存在的一些非法传教活动。”
就在笔者写作过程中,央视新闻(1月9日18点)又发布了辟谣信息:“石家庄疫情防控发布会通报:小果庄村共有村民4721人,其中信教群众122人,都信基督教,该村不是天主教聚集村。”
石家庄农民们信的究竟是什么教?
与笔者事先判断的一样,石家庄天主教爱国会的“辟谣”属实。自媒体和广大网友专业性不够,分不清基督教和天主教。此时人们不禁会问:基督教和天主教有什么区别?农村老人信仰的是天主教还是基督教?
那么,我先介绍下基督教和天主教的一些区别,随后大家就知道我缘何能事先判断小果庄村村民信的主要是基督教而不是天主教。本文的基督教主要指狭义的基督教,特指基督新教(Protestantism,又称“更正教”或“抗罗宗”),新教与天主教(Catholicism,罗马公教)和东正教(Orthodox))并列为广义基督教(Christianity)的三大流派,中文可合称基督宗教。天主教和基督教的区别有很多,随便介绍几条供大家了解:
基督教中上帝的地位独一无二,玛利亚只是一个普通妇女,上帝借她的身体生下耶稣;天主教当中圣母玛利亚的地位更高一些。
基督教更反对偶像崇拜,教堂里面陈设简洁,基本没有塑像,天主教堂里面常有耶稣基督(圣子)、圣母、圣若瑟等圣人的塑像、画像,装饰上更华丽一些。
基督教的神职人员是牧师,可以结婚;天主教的神职人员是主教、神父,不结婚。
基督教的信徒之间一般互称弟兄姊妹;天主教信徒间一般互称教友。
世界各地基督新教不是一个整体,是宗教改革后各个教派的统称。基督教认为人人都可以和神直接沟通;天主教则认为人是有缺陷的,一般的人资质不足以有效信仰,需要神父作为人与天父的中介。全世界的天主教原则上是一个整体,都承认教皇是其领袖,世界各地教区的主教通常由梵蒂冈的圣座任命,否则合法性就不充分。中国的天主教情况有点特殊,建国之初中国很多教区的主教是外国人,1951年这些外国主教被驱逐出境,于是很多教区一时没了主教,中国大陆地区的天主教在当时也与国外断绝了来往,尝试自传、自养、自治。由于天主教的主教经过梵蒂冈教宗的任命才有合法性,所以难以自称独立。在自传、自治、自养的号召下,当时基督教成立了“三自爱国运动委员会”,天主教成立了“天主教爱国会”,没有称“三自”。由于天主教有微妙的梵蒂冈因素,所以中国天主教有“地下”一说,今天暂不展开。
下边再说说,我是如何能事先断定小果庄是基督教而并不是谣传的天主教呢?
首先,改革开放以来,基督教在中国有长足发展,天主教则基本没有增长。据建国初期的统计,中国有天主教徒不到300万,基督徒70万。近年来中国官方公布的数据中,天主教徒为600万,基督徒3800万。这个数字虽然在学界、教界还有争议,但对基督教有很大增长、天主教发展较慢的事实则是普遍认可的。即便如此,这里的基督新教的信徒数量,也不包括普通网友们分不清的有基督教背景的异端。
基督教有大发展的原因很多,众说纷纭,学界的分析多不靠谱。我认为基督教相对增长快的原因之一是对传福音的态度基督徒比天主教徒更积极。“福音”字面意思上就是“好消息”。传福音就是告诉其他非信徒:上帝是真神,会拯救人类……balabalabala。因为宣称信仰上帝即可得救,于是这对非基督徒是个“好消息”。相比基督徒,天主教徒则不重视“福传”,他们通常认为某人信不信天主教,天主自有安排。
70年来,新增的天主教徒主要靠家庭传承。通常,你出生在天主教家庭,自然就是天主教徒了,这一点和伊斯兰教比较像,信徒人口的变化与有相关信仰背景的家庭的人口变化成正比。基督教则不然,由于特别注重“传福音”,很多“弟兄姊妹”都是第一代信徒。由于很多是主动皈依的,在对宗教活动的参与上自然更积极。
基于上述知识,再看到小果村平日的两次聚会,我就能推测出小果村感染的村民信仰的是基督教。
小果村的基督教聚会合法吗?
有些公众获知了小果村确有基督教组织的时候,就更确信了农村基督徒的愚昧,以及他们的“农村非法宗教活动”是疫情扩散的重要原因。对此,我的看法是完全相反的。
其实中国有很多像小果庄这样的村庄,没有基督教的传统,却有不少的基督教会,而且对宗教活动参与度高。在这些新增的信徒最初没有很多关于信仰的知识,于是他们积极地参加教会的活动,学习关于信仰的知识也是合情合理的。基督教的活动最重要的是周日的礼拜,在这之外,每周还可以小范围组织“查经”,查经、讲道、作见证和献诗是活动的具体门类。小果村周二和周五的活动估计也是这几种。礼拜日讲道就像学校里面差不多,神职人员像老师讲课一样;周二和周五的活动,就像补习班,有时间的,有热情的,再请老师开小灶讲讲;“查经”类似于大学里各种“读书会”的活动,信徒们一起温习《圣经》,诵读和讨论。
常有学者和网友根据农村基督徒“三多”(老人多、文盲多、妇女多)、“五多”的特点(老人多、文盲多、妇女多、病人多、农民多),就此判断信徒们由于文化水平低,自然信仰水平低,活动不规范,功利化、迷信……这其实是一种偏见。

西北地区某基督教聚会点。(图:孔德继摄于2003年12月)
事实恰恰相反。从形式上,基督教是农村比较规范、比较不迷信和不功利的信仰形式。因为很多人是文盲,他们才更需要多参与活动,学习有关《圣经》的知识。这样才信得更明白。正因为他们不功利,他们才会愿意奉献自己并不富裕的资财供养教会。通常,信徒只有学习了一两年的基督教知识后,经过了教会的考察,才会被统一组织洗礼,信仰者才正式从慕道友变成基督徒。总之,基督教是农村比较规范有序的信仰,小果村曝光的活动信息也证明了这一点。
这几天频繁出现的一个词是“农村非法宗教活动”,那么问题来了,如果小果庄的老太太们每周二周五固定搞活动,这算“农村非法宗教活动”吗?我的答案是否定的,不算。不仅日常情况这么活动不算“非法”,在最近疫情迅速升级之前的全国疫情防控期间,也不能算。下边具体说说我的理由。
先说在信徒家里搞的宗教聚会吧。虽然家庭不是宗教场所,但是老年信徒腿脚不方便,就近在自己家里搞聚会在中国本就是允许的。中国基督教管理的模式之一是“以堂带点”,即一些聚会点隶属于附近的合法教会认可,这些教会有合法宗教活动场所——基督教教堂,那么这些聚会点名义上隶属这个教会,就无须取得宗教活动场所的许可,便可以组织小规模的宗教活动。这与独立于政府认可登记的教会之外的“家庭教会”还不一样,家庭教会在管理上处于灰色地带,对立严重的处于黑色地带,但“以堂带点”的聚会点至少属于在政府有关部门有序管理下的准红色地带。
另外,再说下小果村老年基督徒们的“抗疫”素养问题。就目前已经曝光的确诊病例信息,小果庄参与聚会的有5人,实际聚会人数不详。按通常这种聚会的规模来说,10个人左右的话不过就是一次家庭聚餐的人数。要知道,这大半年以来主流媒体的报道基调是:中国这边风景独好,中国较早复工复产为世界抗击疫情做出了重大贡献。学生们都开学半年了,社会也有序运行。河北作为非重要的疫区,有个10来人的聚会并不能算风险意识太差。即便聚会的人数再多,参与活动的人数也远不如当地近期的参与红白事的人多。于是,就更不能就此给老年人扣“不靠谱”的帽子。凭借老年人文化程度低,就预设他们素质低、给社会添麻烦当然也是错误的。
对农村人和对基督教的话语霸权
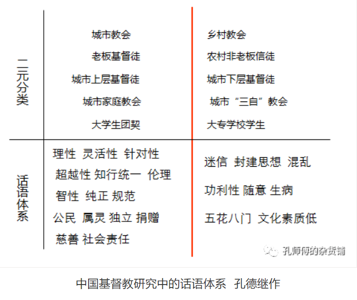
农村人其实长期遭遇城市人的偏见,并且由于他们没有话语权,无从反驳。除了农村教会,很多社会底层人群的基督教信仰,也常常被精英制造的话语踩在地下摩擦。比如在这些霸权主义色彩明显的话语中,同样是积极参加宗教活动,形容农村信徒团体时就叫狂热,形容城市和知识分子群体则叫虔诚;一样的祷告,形容农民信徒时被理解为“功利”,形容城市信徒则叫“属灵”;同样是关怀周边的社会问题,来自农民信徒群体则要么被漠视,要么被扣上冲击基层治理秩序的帽子;而同样的行为,发生在城市信徒和知识分子信徒群体中间,则常被解释为有社会责任感、代表了公民社会的发展方向等。以农民为代表的底层,常常是二元化的价值观的一端,代表愚昧的一端。

中国基督教研究中的话语体系 孔德继作
近年来民粹主义、民族主义在互联网上甚嚣尘上,很多热衷于此的人时常借机煽动民族主义,乱扣政治帽子。无视改革开放几十年来文化上来之不易和谐局面。除了佛教、道教和各民族的传统信仰,基督教、伊斯兰教常常成为无名网友们攻击的对象。并且有一些素质不高的学者,频频提出明显违反《宪法》中的宗教自由原则的政策主张,造成了地方相关部门行政人员的思想混乱。最终煽动了信教群众与非信教群众的矛盾,导致一些地方部门以不当的行政手段干预了正常的宗教秩序,让党和和政府的工作陷入被动,国家的形象受到牵连,。
值得欣慰的是,最近河北省疫情爆发以来,在对农村宗教问题的应对上,无论是河北省有关部门,还是北京市疫情防控通报的具体表述都比较公允和严谨,表现出了较高的专业水准。从天主教组织的公告、小果村负责人接受采访,再到石家庄市的发布会,第一时间发布了准确翔实的信息进行了辟谣。而且没有迎合公众情绪,借机找替罪羊缓解管理压力,没有矫枉过正地掀起不当的治理运动。
作为一个宗教学者,我希望通过本文的知识普及和个人观点的分享缓解社会上不应该有的误解,促进社会向和谐理性的方向发展。希望知识渊博和智商领先的网友们,有话语权的知识分子们,在对待农民朋友时候少一些自负和偏见。希望下一次灾害来临时,少一些“背锅侠”和“替罪羊”。
作者:孔德继
初稿写于2021年1月9日,10日改毕,13日修订
原文登载于公众号“田野拾遗”,基督时报蒙允转载
感谢您的阅读!我们非常重视每一位读者的声音。若您在阅读过程中有任何想法、疑问、建议或其他想与作者交流的内容,或愿意帮助指出文章的不足之处、提出改进建议,欢迎通过邮件(jidushibao@gmail.com)与我们分享。您的反馈不仅能帮助我们不断优化内容质量,也能让更多读者受益。我们会定期整理与回复大家的意见,优秀的建议还可能在后续更新中得到采纳。
反馈时,也请您具体指出是针对哪篇文章提出的意见与反馈。
期待与您保持互动,让内容在交流中不断完善。
基督时报特约/自由撰稿人文章,文中观点仅代表作者立场,供读者参考,基督时报保持中立。欢迎个人浏览转载,其他公众平台未经授权,不得转载!
凡本网来源标注是“基督时报”的文章权归基督时报所有。未经基督时报授权,任何印刷性书籍刊物、公共网站、电子刊物不得转载或引用本网图文。欢迎个体读者转载或分享于您个人的博客、微博、微信及其他社交媒体,但请务必清楚标明出处、作者与链接地址(URL)。其他公共微博、微信公众号等公共平台如需转载引用,请通过电子邮件(jidushibao@gmail.com)、电话 (021-6224 3972) 或微博(http://weibo.com/cnchristiantimes),微信(ChTimes)联络我们,得到授权方可转载或做其他使用。